Peugeot 206sw 1.4, Bj. 2005, China-Radio anschließen

Die wohl interessanteste Kategorie. Ihr habt Probleme mit Eurem Peugeot? Die Werkstatt weiss mal wieder nicht weiter? Das Handbuch gibt auch nichts mehr her? Na dann, stellt Eure Frage hier rein.
Antworten
Benutzeravatar
wamo
STVO-Fan
Beiträge: 5
Registriert: Sa 14.01.23 22:30
Postleitzahl: 04838
Land: Deutschland

Peugeot 206sw 1.4, Bj. 2005, China-Radio anschließen

Beitrag von wamo » Mo 16.01.23 22:11

Hallo zusammen,

ich bin neu hier, und habe mal einige Fragen zur Steckerbelegung in meinem Auto. Wie die Belegung für das neue Radio ist, ist mir bekannt. Das Radio, was ich jetzt drin habe, ist ein Clarion RD3-0196565718XT, Modell PU-2471A(Q).
Also los gehts.

an Pin 8 ist Masse (grün/gelb)

und jetzt geht es los, was ich nicht verstehe, an Pin 7, was Dauerplus ist, sind 2 Adern, einmal rot und einmal weis (warum)

an Pin 5 ist ein weißes

an Pin 3 ein gelbes

an Pin 6 noch mal ein gelbes

an Pin 4 ein blaues, und

an Pin 2 ein oranges



Kann mir da einer weiter helfen, für was die ganzen Anschüsse sind?

Masse (8), Dauerplus (7), und Zündungsplus (6) hab ich aus der Bedienungsanleitung.
Aber für was sind die anderen, und vor allem, wieso sind an Pin 7, wie schon geschrieben, zwei Kabel dran, (siehe Bild) das versteh ich nicht?
Ich hab ich einen Adapter bekommen, der soll für meinen Peugeot 206sw sein.
Dort sind die Anschlüsse wie folgt belegt.

Pin 8----> Masse

Pin 6----> Licht Dimmung

Pin 4----> Zündungsplus

Pin 7----> Dauerplus

Pin 5----> Antenne

alle anderen sind frei, und Key 1+2 sowie Back sind nicht angeschlossen.

Laut den Anschlüssen im Bordbuch müsste Zündungsplus eigentlich an Pin 6 sein.

Hat keiner einen Plan, für was die anderen Kabel sind, die noch im Stecker von meinem jetzigen Radio sind? Kann es sein, dass es die für die Lenkradbedienung sind?

Ich blicke da nicht mehr durch.
IMG_20230111_105057.jpg



Im Voraus sag ich schon mal Danke für die Antworten.

Gruß
wamo

Emma65
ADAC-Fan
Beiträge: 571
Registriert: Mi 08.07.20 17:22
Land: Deutschland

Re: Peugeot 206sw 1.4, Bj. 2005, China-Radio anschließen

Beitrag von Emma65 » Mi 18.01.23 18:11

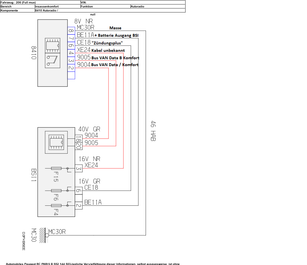
Gerade bei Schalplänen immer Fahrzeug-Identifizierungsnummer (FIN/VIN) mit angeben.
Dateianhänge
8 poliger schwarzer Stecker.png
Wer billig schraubt, schraubt 2 mal.

Benutzeravatar
HolleBln
ADAC-Fan
Beiträge: 500
Registriert: Mo 06.09.04 22:54

Re: Peugeot 206sw 1.4, Bj. 2005, China-Radio anschließen

Beitrag von HolleBln » Mi 18.01.23 19:45

Wenn fahrzeugseitig der originale Stecker drin ist, dann hol dir doch einen Adapter und gut.

Ferner könnte es sein, dass du da eh schon einen Can Bus Adapter brauchst, damit das Ding z.b. sauber mit der Zündung an und ausgeht, ohne irgendwo extra an Plus zu hängen.

Last not least...klassisch ohne Bus System hängen Radios einmal an Zündungsplus und einmal mit ner oft dünnen Leitung an Dauerplus, damit sie die Einstellungen nicht verlieren. Klingt bei dir so, als wäre das zusammengefügt worden?

Benutzeravatar
wamo
STVO-Fan
Beiträge: 5
Registriert: Sa 14.01.23 22:30
Postleitzahl: 04838
Land: Deutschland

Re: Peugeot 206sw 1.4, Bj. 2005, China-Radio anschließen

Beitrag von wamo » Mi 18.01.23 22:19

Hi HolleBln
danke für die Antwort.
ja, die original Anschlüsse sind vorhanden. Also Dauerplus und Zündungsplus sind extra. Ein Bekannter von mir meinte, dass das 2. Kabel an Pin 7 vielleicht die Plusleitung für die Lenkradsteuerung ist. :gruebel:
Den Adapter mit dem Can-Bus hab ich heute bekommen, (siehe Bild). Da stimmen auch die Pins mit denen im Auto zusammen.
Jetzt wollte ich das Radio im Auto testen, Bildschirm schwarz. Sicherung gezogen, Sicherung durch. Nun weis ich nicht, ob die schon defekt war, oder durchgefeuert ist, da ich vorher schon mal mit einem anderen Adapter getestet habe ( da waren die Pins anders belegt, obwohl der für mein Auto kompatibel sein soll). Hab jetzt erst mal welche in der Bucht gekauft, da es eine Mini- Flachsicherung ist, und ich keine da habe. Das 2. Kabel an Pin 7 werde ich mal kappen, und mit einer Steckverbindung belegen, so das ich das wieder im Notfall zusammen stecken kann. Mal sehen, was dann passiert. Vielleicht findet sich hier noch jemand, der auch so ein Radio wie oben beschrieben, bei sich drin hat, und kann mal nach der Belegung schauen.
Werd mich noch mal melden, wenn ich die Sicherungen bekommen habe.
Bis dahin, schöne Woche noch.

Gruß
wamo
IMG_20230118_213433.jpg
Zuletzt geändert von wamo am Mi 18.01.23 22:24, insgesamt 1-mal geändert.

Benutzeravatar
wamo
STVO-Fan
Beiträge: 5
Registriert: Sa 14.01.23 22:30
Postleitzahl: 04838
Land: Deutschland

Re: Peugeot 206sw 1.4, Bj. 2005, China-Radio anschließen

Beitrag von wamo » Mi 18.01.23 22:23

Emma65 hat geschrieben:
Mi 18.01.23 18:11
Gerade bei Schalplänen immer Fahrzeug-Identifizierungsnummer (FIN/Fahrzeug-Identifizierungsnummer (FIN/VIN)) mit angeben.
Hi, hab sie mal raus gesucht: VF32EKFWA44705300

Gruß
wamo

Benutzeravatar
wamo
STVO-Fan
Beiträge: 5
Registriert: Sa 14.01.23 22:30
Postleitzahl: 04838
Land: Deutschland

Re: Peugeot 206sw 1.4, Bj. 2005, China-Radio anschließen

Beitrag von wamo » Sa 21.01.23 19:39

Hi,

so, Radio läuft. Es lag doch nur an dem 1. Adapter den ich angeschlossen hatte. Jetzt mit dem, der den Can-Bus dran hat, funktionierte es auf Anhieb, ohne das ich auch nur ein Kabel umstecken musste. :lach:

Benutzeravatar
HolleBln
ADAC-Fan
Beiträge: 500
Registriert: Mo 06.09.04 22:54

Re: Peugeot 206sw 1.4, Bj. 2005, China-Radio anschließen

Beitrag von HolleBln » So 22.01.23 18:52

Supi...hätte mich sonst auch gewundert.

Benutzeravatar
wamo
STVO-Fan
Beiträge: 5
Registriert: Sa 14.01.23 22:30
Postleitzahl: 04838
Land: Deutschland

Re: Peugeot 206sw 1.4, Bj. 2005, China-Radio anschließen

Beitrag von wamo » Di 24.01.23 20:45

Hi HolleBln,

zu früh gefreut. Wollte heute das Auto starten, Batterie leer. Alles wieder ausgebaut, und das alte Radio wieder rein. Die Multifunktionsanzeige in der Mittelkonsole zeigt auch nichts mehr an. Werde ich jetzt in der Werkstatt erst mal ans Diagnosegerät anstöpseln lassen. Mal sehen, was es für Fehler anzeigt.

Antworten